One of the axes of this practice is to go a little further each day.
It's what keeps it so interesting.
If not, we would all be very boring monks, dedicated to writing sentences that can only be understood by moving the assemblage point.
Here's a Darkroom Koan: "You'll be in heaven, when you learn to let puffs shine with their own shine."
As confusing as the Zen ones!
Navigating the second attention is a real adventure, just as exciting and chilling as any other.
But that's only after you've moved the assemblage point enough to surround yourself with visible energy.
And it's not that much fun when it takes you 4 hours to get there.
That's what happens when I skip practice, such as today, because of 4 days of studying for the university exams.
In a daily run, 1 hour is enough!
Also, during the day I can't perceive Intent, which is perhaps the worst part.
It means that you lost the magic support, and you are incomplete again.
By the way, I started reading Daniel Ingram's book: "Mastering The Core Teachings of the Buddah".
That guy is in the same thing as us!
You can read it in his words; he ran into the same problems any darkroomer will have.
Although he is in the "Buddah path".
At first glance, the essence is the same as ours, but carried out in a not so convincing way.
There are three types of training: "morality" (behaviour), "states of concentration" (which is our dreaming), and "wisdom".
Another interesting thing is that you can clearly see in every line of the book his fight against all the pretenders out there.
Each sentence was super carefully written, trying to make everyone understand how bad the teachings had been applied; such as why it is okay to talk about "attainments", or why you don't have to ignore magic.
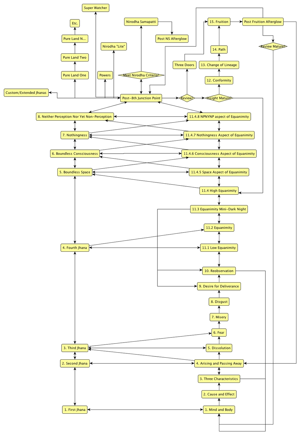
He also has his J curving diagrams! Which in my opinion are consistent with ours, but focused on very different aspects.
You better tell me:

A little boring, compared to Dan's diagram
What a megacool adventure is like:

Fourth Jhana = Orange station??
13 Comments
So glad you took up the recommendation. it's funny I just got done reading the section of the book on magick like a 20 minutes ago then I see this post.
Edit: I wish he did a diagram specifically for Fire Kasina going through all the screens. Would probably be more simplified than the above diagram.
Yes, thanks for that!
So Fire Kasina is a specific practice of Concentration, right?
Yeah it is any object can be a Kasina there are specifically 10 categories I think don't quote me on that. I prefer fire or just colors in general it's easy to get feedback with visuals. If you're not concentrated or silent the color is dull, if you're concentrated it's bright and transforms.
Edit: Daniel's model compressed Jhana 5 to 8 in the 4th with 4 being the entry, so yes it should be the orange station.
His book is great. Demystified a lot of stuff from that paradigm for me and helped make sense of some walls that I had hit and been banging against for ages at the time without even being aware of them.
I like how he describes it: a 'hardcore' book about the Dharma.
Maybe at some point we will have to write a book like that ourselves.
"Mastering the Core teachings of Don Juan"?
He's very much into "equanimity", which is the same as us. But we don't get all buddaey over it.
Buddhism is a major hindrance to him.
On the other hand, he might spread knowledge through it.
One of these days I'm going to try to figure out what the Buddha actually taught, versus what got added on.
The fate of don Juan's teachings will likely be similar. People adding nonsense on, to promote their school to get more money.
I was walking through Barnes & Noble bookstore this morning, and asked the woman working there if they still have what used to be called a New Age section.
She said they renamed it Personal Transformation, better marketing buzzwords. And in it we're probably six of Miguel Ruiz's Toltec books.
He is the now the only representation of anything remotely close to Carlos's teachings that the common Joe or Jane will be familiar with.
The other books were mostly composed of The Secret, Another Secret, and can I copy The Secret and make lots of money like the author of The Secret. 🙄
You really see these kinds of books in an entirely clear light (silence) after absorbing everything in here, and it's not flattering. They just endlessly complicate the only issue that matters.
In my opinion we will have to do the same as Daniel!
That book has kicked several Buddhist's butts.
Create a document that is officially published, and that says how "the real thing" is like.
Talking openly about how the entire community was about to screw it up.
The subreddit is informal, and is in English only.
Be my guest. I won't complain.
Cash in even. Might be necessary to compete with Miguel's distribution.
It won't reflect badly on what I'm trying to do.
As long as I don't make any money, someone else following the J curve and then making a profit, might appeal to the "Men of Knowledge" crowd out there.
I would myself like to make some "visible tensegrity" videos. But I haven't the time.
Just take the ones that play all day on youtube, and make the energy visible. Gimp plus a multi-frame add-on.
And "the enlightenment channel" doesn't hate me. I'm sure they'd play it.
We could take liberties with Kylie. Add some mascara and lipstick.
That's what she was missing. Maybe darken her eyelashes and eyebrows.
We might be able to get Carlos to return.
> And it's not that much fun when it takes you 4 hours to get there.
Or if you stay in the red zone too often.
Just remember, "Up from your toes!"
That alone from the books, proves the entire thing. But you have to experience it to understand that.
I've been in the red too long now. I've been trying to find a suitable "surface" to make recap fully visible.
The surface should be manifesting continuous images, without any effort on your part. Like a magic mirror or some fairytale oracle.
It should move with the head, covering the entire view.
Then, the addition of recapitulation memories ought to summon those events.
It's one thing to have visions flowing around you, but to turn it into a stable "thing" is the difficult part.
And while trying to figure out which of 8 "surfaces" (made of colored or textured light) is the most stable for that, I was in the red zone for days.
You really have to get to the orange, or you start to suffer again. The way people stuck at the normal position of the assemblage point do.
I had my purple surface functioning intensely. It's like looking at purple clouds swirling slowly, on the other side of a small window.
Probably not the best one to be using, because it's too "coarse". If you find an object in there, it'll be swirling around like a toy going down the toilet bowl. You don't want to be remembering Aunt Jane's anger fits, while she's swirling down a toilet drain.
But I had pain all over last night, and realized it was from not getting to the orange zone.
So I concentrated on silence. Absolute silence. "Flat silence" that stays by itself, without effort.
Hard to get to it, but once you do, easy to keep. You just have to avoid fantasizing.
The purple window turned to a smooth blue because of it. I hadn't seen that one before.
The silence was so good, I smoothly transitioned into lucid dreaming.
Which is not what I was after. But it was interesting to see that it's one way to get lucid dreaming. The way Carlos suggested works best.
That implies if anyone can see the purple colors with eyes closed, while forcing silence, they could turn that into a very good path. Go for the full on 4 gates thing, now that we know it's possible and not just a Carlos fantasy story.
You don't try to do anything, if you try to follow that path.
You just intend once or twice to get lucid, at the start, drop it, and then try to watch the purple while forcing silence. The more you watch the purple, the further the assemblage point will move.
At some point (deep orange zone), there's no difference between being awake and being asleep, and you ought to be able to stand up in your dreaming body.
Except there's that "veil" thing. When you pass through the veil, you have memory loss. So you still have to get the impetus to be lucid.
Or maybe, when you switch bodies you pass through the veil.
The memory loss causes you to be in "lame lucid", where you know it's a dream but accept that you now live in a castle with 20 annoying butlers.
Damn, I was realizing...
We are stuck there because we want it. We are so involved in the fixity trick, that we do our best not to disturb it.
In fact, people do a thousand and one maneuvers to ignore the fact that they suffer.
Perhaps those of us who suffer without being able to ignore it have an advantage; Carlos was like that, as I remember from the books.
> I've been trying to find a suitable "surface" to make recap fully visible.
With the surfaces, do you mean like energy "textures" proyected on the walls?
Imagine the purple puffs intensely crowded together, in a picture frame.
Or the whitish light with lines, also in a picture frame.
I've discovered 9 such surfaces, 6 of which you would readily recognize.
I didn't intend to have a picture frame. I just wanted to see with the whitish light that has vague lines in it, and keep it stable so I could use it for recap.
But I noticed the others, and after learning summon each one in succession, they ended up with a "frame" around them.
One of them is an actual view of what looks to be an inorganic being's tunnel, filled with those guys. All dressed in black, and milling around, bumping into each other.
Not sure what you'd use that for, but it was one of my IOBs contribution, so I didn't reject it.
Cholita gave me a view of a park at night, all blue but with details you can make out.
Supposedly if you recapitulate using that scene, the park changes to your memory and you can walk right in.
But I haven't been able to get that far.
Last night I managed to maintain the purple swirling clouds surface. I could sweep my head left and right, and the view of purple puffs was steady (and as bright as a super OLED monitor!)
But I began to get a headache, and realized I hadn't been fully silent in a sustained fashion for days.
Hanging out on the red line too much I suppose.
So I switched to moving my assemblage point into the orange zone.
Huge difference! Pain sucks.
"Normal" people don't realize they are in pain ALL THE TIME.
When they come in this subreddit spitting fire, it's always tempting to try to explain to them, that there's no reason to suffer as they do. If they'd just shut up and listen, it's easy to fix.
But they don't want to fix it. They aren't aware of it at all.
They want attention from people instead.
Don't know quite where to put this, but it should be in a post with the Buddhist flair:
"Clear Light of Bliss by geshe Kelsang Gyatso ( geshe roughly translates as doctorate of spiritual-studies ) (1992) ISBN 0948006218. . describes the same irreducible energy-structure that Carlos Castaneda describes ( several close-to-each-other concentric-balls of energy-spokes, with a very few spokes going inward ), but from the inside-out ( a central-channel, with energy-spokes curving out, and after reaching a distance, splitting each into a “thousand” spokes — eastern euphemism for many ). Carlos gives some of the description of the irreducible human energy-structure in The Fire from Within, and the point about some spokes/fibres going inward ( and possibly the bit about it being multiple concentric spheres, rather-than merely a single-sphere ) is in Second Ring of Power when “la Gorda” gives that information to him."
http://alamogordo.wordpress.com/introducing-carlos-castaneda/