
Not yet a puff, but it sure looks like something you'd find during darkroom gazing!
I'm learning an animation program called "Blender". Free to use, open source code, written by the Dutch.
Curse those Dutch!!! They're everywhere drinking their warm beer, and planning to enrich the world with free open source software.
I'm not sure which is worse. A mercenary Russian programmer helping China take over the world, or the Dutch trying to make it a "better place".
BUT, they do make cool stuff. Like "Python".
Blender not only can run native Python for each "object" in the cartoon, but it can simulate particle physics.
So that as part of learning to be an "Active Audience", we can create more stuff that goes along with the stuff Carlos gave us. Without actually modifying any of it.
It's just a cartoon of what he already gave us in story form!
A cartoon of Dance Home for example, where Carlos taught private classes.
A cartoon Carlos who looks suspiciously like Cantinflas, the Jerry Lewis of Mexico. Minus the cheesy northern Mexico moustache.
And a version of Kylie, with precise bone structure (easy to copy a pic into a 3D cartoon), but maybe at age 18 so no one complains.
Make a perfect copy of Dance Home, down to the floorboards. I mean, literally. The exact pattern on the wooden floors.
Easy to do!
And with a ladder leading to the roof, so you can do "Gift to Maui" on the roof, or "Stellar Hatch". With a couple of private class students up there in the shadows, smoking.
Then program the pretend Kylie to do the tensegrity forms, but let the person watching change the angle and perspective on the fly. It's 3D!
You can even pretend to be a "Carol Tiggs" fly on her shoulder, and see what she's seeing while doing the moves.
Add in the "puffs", and you have "virtual sorcery".
Courtesy of the Dutch!
While trying to create "puffs" that have crystalline edges if you move your eyes closer to them, and hold still, you have to "define" how they behave.
We don't know if that will be universal, but we can alter it with time, so that you get choices.
"Dan Eyes"
"Juann Eyes"
And so on.
People can "get an idea" what others are seeing.
And over time we'll gain more information.
Will we "taint" everyone?
Yep.
But that's better than what we had before, where everyone was tainted with "Carlos went bad", "Carlos was thoroughly debunked", and "Carlos was just a big pervert."
Tainted with "everyone sees the same kind of stuff" is much better than "No one has ever seen any magic from that crap!"
It'll also break the hearts of Dzogchen everywhere. And they richly deserve that!
The Dali Lama himself might end up playing the game, while he asks Tony what the hell is going on with those guys?
You can even put a little "J Curve" slider in the corner of the animation scene, and people can drag that along the J curve to see the same scene from the other depths of the assemblage point.
The "Active Audience".
I think that's US, if we want it to be.
I might even be able to drag an old surviving Olmec seer into the mix, and get his "corrections".
To see how they perceived it.
And if I'm super lucky, one of those "ancient seers" who hadn't even learned to speak yet.
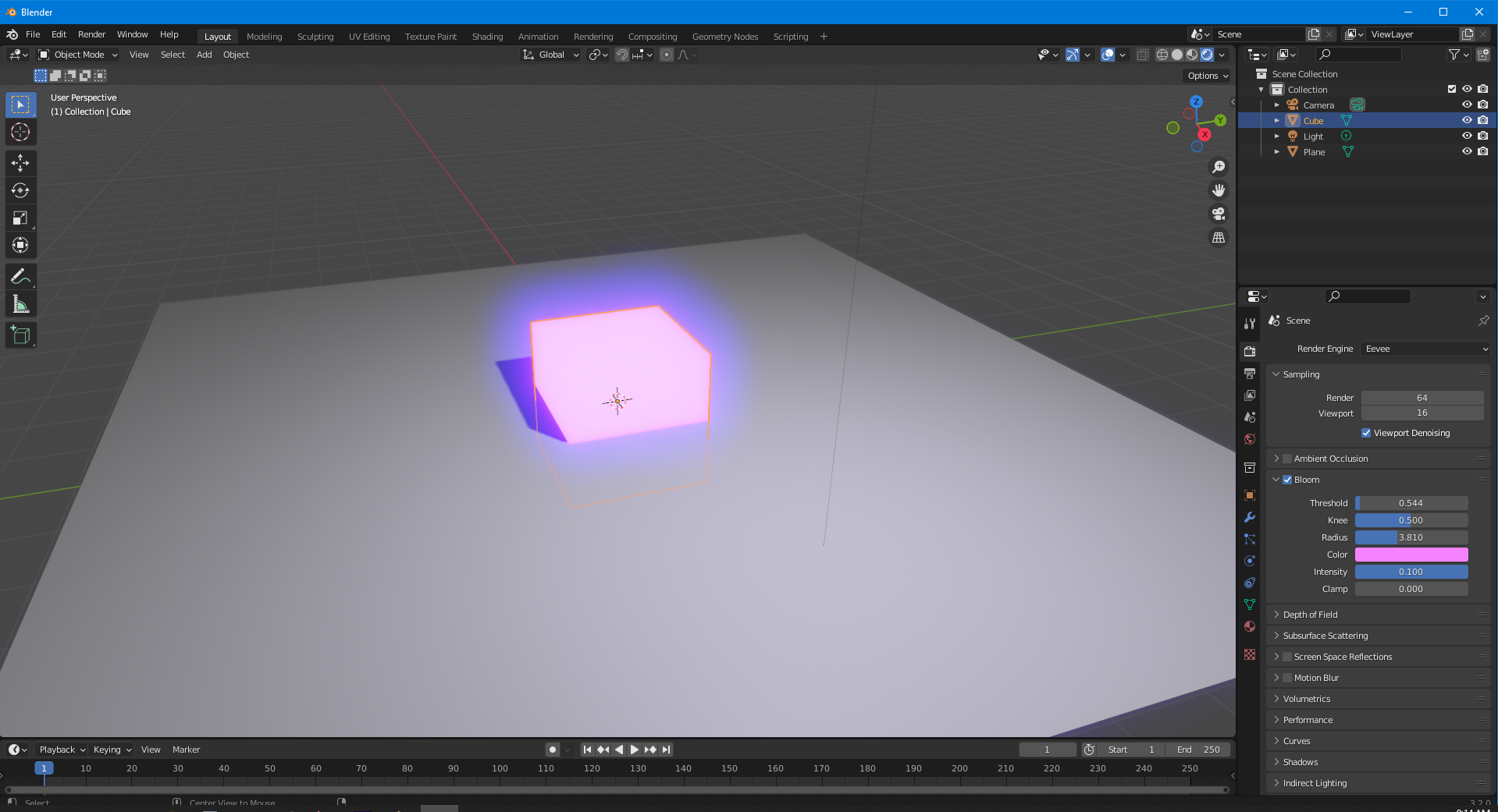
But the point of this post is, while trying to figure out how to make the puffs "glow" I discovered that they glow "too much", for their apparent luminosity.
They're almost like a 40 watt light bulb, illuminating the surrounds as if they were 150 watts.
They don't obey standard laws of physics.
But they DO obey some other laws.
We can figure those out.
The Dutch didn't cleverly think of everything we could ever need for this.
Instead they just "quantized" every aspect of reality that pertains to making realistic cartoons, and gave them "slider bars" to control the amount or volume of the effect.
And being Dutch, they probably giggled in their beer, as they allowed the slider bars to be 1 million times too much for the actual real world effect they represent.
This picture is not a good attempt at showing "puff glow".
Just something to think about so you know what I'm looking at using "Blender".
A well made "video game" would let you pick ANY tensegrity pass from all of them, and get Kylie to do that for you.
No more, "That's not a good angle to be doing it from."
Then "when available", you could see how it would look to an advanced darkroom person.
The magic it creates.
We're the "Active Audience".
Something that comes after the lineages end.
Blender makes animations, not video games.
But there's software to easily let you run around your cartoons, using a joystick.
Curse those Dutch people!!!
15 Comments
I have seriously considered, many times, creating video games that secretly contain true sorcery, including Tensegrity and recap, etc.
Specifically a role-playing game, set in the RIFTS game setting (post-apocalyptic scenario mixing high tech and magic with inter-dimensional rifts/portals and the aliens and beings that come through them).
Specifically replicating and basing it on "the rule," but having no direct reference to Castaneda whatsoever, while being entirely based on that.
My most aspirational reason for studying CS was to develop video games, but I abandoned that specific goal once I understood the time commitment involved in developing a video game by making a very simple one while studying CS (it's a lot!).
Now I have the time, so maybe I'll look at that again. I even looked into budget motion capture software that used standard off-the-shelf X-Box Connect stereoscopic cameras as a way to minimize time to make animations for dirt cheap.
Hand animating is a hugely time-consuming bitch compared to motion capture, and the software I found could import the captured animations into standard animation and modeling software, like Blender, Maya, 3 D Studio Max, etc.
I can picture Jadey wearing an all white jumpsuit, with black "dots" all over it at the key locations for extracting the movements.
However, that's just crappy capture software.
Should be possible to use Cleargreen videos, and nothing else.
All the data is there!
If it sounds too ambitious, just try some modern speech recognition software!
Wow...
How about this? https://plask.ai/
But I wouldn't use Cleargreen's due to copyright issues.
We'd have to strike a deal where they can make money from it.
Like have the "live version" which contains their videos, only run online at their site, by subscription.
You subscribe to their archive, you get the version with their stuff.
If there's capture software like that, I'd love to get them ALL into the "game".
If we make this "intent container" very strange things might come from it.
Intent messes with me all the time, pushing along this subreddit.
Detailed reruns are NOT impossible.
In fact, in SK mode they might be inevitable.
So it's possible to "duplicate" lectures given by Carlos, into the software.
Have "topics".
And if you pick "We're under attack!", you get the lecture on the day after Carlos found out his doctor had married one of the Canadian brothers and everyone but him knew about it.
Carlos said you can watch those re-runs of the past "in more detail than you have a right to".
That's not something we need to "learn" to do.
It's automatic.
It's really just the same idea as putting the tensegrity movements into animation form.
Active audience. Don't "create" anything new.
Just translate it for modern media.
Using sorcery...
Just wait until I get my hands on Minx...
If he shows up tonight and I remember, I'm going to warn him.
I'll tell him it was all your idea.
Oh my god, they did it!!!
I'm always impressed by stuff like that.
Danl999, I have a quick question that you almost touch on in this post. I'm learning the Tensegrity movements from the videos and I wondered as I was mirroring the movements in the videos, am I doing them backwards? I remember when those workout videos came out back in the nineties that the user was supposed to mirror the movements of the people on the tape, so when the tape was made, the actors were doing everything backwards to get the right orientation for the viewer. Did Cleargreen take that into consideration when they made their videos? Should I mirror the movements, or do the opposite?
In the Chacmool's videos they clearly state if you start with your left or right.
However, for any passes also contained in the book Magical Passes, such as the ClearGreen video and the third party videos, you can also find clear instructions in there that will tell you if the right or left side starts. All the non-Chacmool videos simply follow the book.
Did you check the Magical Passes book or the Cleargreen/Chacmools videos that are linked in the wiki?
http://www.uazone.org/naph/ccarlos/books/cc10/tensegrity000.html - this is a webpage version of the book for handy reference on these issues.
https://m.youtube.com/watch?v=eiC3JKFYm4A - go to 5:15, for example.
No, they're correct.
The video cameras reverse the imaging sensor output top to bottom, and left to right.
So the image comes out right.
I've had to do that myself, when manufacturers asked me to support their latest imaging sensor.
I suppose old film cameras could not, except during developing.
Thanks
Can you talk about "treating things equally" please or the "act of making things equally unimportant”. I guess it’s in the feeling, i remember that’s what Don Juan said of course "the world is a feeling".
Maybe in a way the words are absolutely useless
Well maybe not absolutely. Ok so if it’s all equal & equally unimportant. Well Don Juan said it could be equally important for Carlos Castaneda, if he wants m.
Ok great so now I get to see that I can’t think about my efforts because that would be assigning importance to one thing (even such as this).
This and all statement is itself insane in the eternal silence it would be stupid of me to "want"
When there’s NOTHING to learn although the slogan "there nothing to learn" worded is insane well when I stopped it there’s Nothing to learn because there no such a thing, the fliers mind is a good analogy or the foreign mind,
Does this mean everything we think is not ours? How could it be if the word isn’t. It’s as you said inner silence yeah a great answer, the Down syndrome is the force comes back 10x stronger trying to insert itself in the empty space.
It could be this Foreign Ming is a system that finds anything to indulge in usually the acts are last and it’s focus being finding things from its own collective bag to Think till compulsion.
I often think that’s to indulge, for example eating "well" is common just like speaking till the "enough I’ve been heard feeling " often I find that if I indulge in eating then i indulge in other things likewise. I guess it’s not the "eating" or the "food" it’s just me indulging. Why am I indulging?, I would say I haven’t been treating things as they should be. Which is equal and rightfully so equally unimportant. If I say I
"I really want the magic" that’s such an indulgence
Of me I won’t get it, much like when you’ve pointed to expecting.
I guess that’s why you said we have to be tricked into learning sorcery. Yeah and to learn that is not learning. Putting effort to leave the learning we’ve been doing could be the act of wanting instead of seeing things as energy which is equal it’s so effortless then it’ can not be talked about I believe this is a program of not doing mentioned. As I contemplate all of the books intelligence merge towards a common end.
I guess there can never be questions to ask since there nothing to learn, this can only lead to spending time like Carlos Castaneda did with Don Juan. Perhaps the experience leaves an impression nevertheless inorganic beings could substitute
or isolation. It’s very touchy and I hope my wording is decent. But your wording can help understand
"Not indulging" “making all things equal" "seeing energy". It’s so clear and self explanatory.
I’m wondering if affirmation can work to maybe help someone or me become more convinced, since I can’t trick myself or I have no one to trick me into sorcery. The effort is a killer I guess and the idea perhaps. It’s hopeless but I guess that’s why you guys give it a shot maybe INTENT will come through. Still I’m not sure if affirmations create the atmosphere of conviction or if it’s the INTENT that give rise to Will. Certainly don juan had said instantaneous change is possible yeah well how about recapitulation? They perhaps knew everyone wasn’t capable so the ancient seers made a method that fits to help everyone offset the insane thing that’s here. Any clarity would be much appreciated I could be mentally masturbating all of it could be hopeless to talk about in an eternity of silence
(Sorry for the unedited comment) I really am grappling not to let this moment pass.
You're lost. Need to study more.
If there's a motivation problem, you won't keep going.
You're still trying to understand everything with a fussy internal dialogue, which has picked up the mental masturbations of money hungry fake magic systems.
And eager to get attention by posting, when you don't have anything that's helpful to others. In fact it's harmful.
You're like the pesky little elementary school kid who wants attention from the teacher, and keeps thinking of problems to bring to him so you can dominate his attention.
Thinking the whole thing is just about attention and endorsements in the long run, because that's all there is anywhere else.
Meanwhile the other kids are working on their projects without demanding attention. Some lame, some outstanding. But all just working steadily.
That's how you make intent flow.
Fussy makes it stop.
Tell yourself, sorcery is beyond understanding. You only find a thread in the sand, and follow it everyday until you find a new one.
Eventually you'll be finding huge ropes attached to ancient shipwrecks on the other end, on which you can travel.
Once your ship is sailing nightly, none of what you just commented will make any sense at all.
That's how all things become equal.
When you have magic and realize it comes from everywhere you can see.
Thanks, I’m indulging I guess, I see nothing wrong with seeking attention as long as it’s from a person that’s good sorcerer teacher, my intent is learning how NOT to learn. That’s all I want, the "how not to" to outweigh the "how to".
(Not any more studying)
This isn’t an endorsement advice it works (for me). Inner silence is the topic for the past who knows when, and the only thing left are ambiguities and women and men jerking their fussy dialogues because they think it’s so important. They didn’t care to realize they killed it and are swimming in a pool of the rest of the shit they’ve classified the "how to". you’re too difficult but a good difficult teacher. The inner silence or whatever it is really can only come after you’ve killed everything else as unimportant & equal. Then by not indulging to keep the moment going. After a while you’ll meet the talking lizard and you can break the agreements like "not being able to go through walls" and other agreements.
I’m not saying I’m the best student but I’m better than average and that’s good enough for me. To add I’m projecting magic that’s different from dark room, it’s the sorcery from the books. Although darkroom is fantastic this one’s different. It really works and no one can prove that it doesn’t. Most guys practicing DR cut off their senses so it’s easier to keep everything leveled. Honestly I’ve reached amazing things in darkroom without any effort. The only killer is the effort.
[removed]